Geplaatst door NovemberBravo

Uit Hackerspace Bitlair

Op deze speciale pagina zijn alle toegevoegde bestanden te bekijken.

Bestandslijst
Datum Naam Miniatuur Grootte Beschrijving Versies
31 jan 2020 15:02 Stickerschaos 29012020.jpeg (bestand) 923 kB   1
26 jan 2020 19:58 P1000860.JPG (bestand) 921 kB   1
26 jan 2020 19:57 P1000859.JPG (bestand) 913 kB   1
1 dec 2019 17:50 Phishpasprint.pdf (bestand) 73 kB de pdf versie van de kleine phishpas om te printen 1
1 dec 2019 17:40 Phishpas.png (bestand) 194 kB De kleine phishpas 1
24 sep 2018 19:21 Taart.jpg (bestand) 168 kB   1
22 jun 2018 14:52 Insidenightlight.jpg (bestand) 509 kB   1
22 jun 2018 14:23 NightlightFinalVersion.jpg (bestand) 354 kB   1
22 feb 2018 08:14 RBTyVcEx.jpeg (bestand) 117 kB   1
13 nov 2017 18:19 Shalight1.jpeg (bestand) 2,71 MB   1
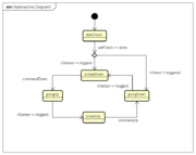
24 mei 2017 20:10 Statemachine Diagram0.png (bestand) 24 kB De statemachine voor het beamerscherm project 1
1 feb 2017 20:25 Bem-isoview.png (bestand) 502 kB   1
1 feb 2017 20:00 Bitlair elektronica market alpha.png (bestand) 223 kB een foto van het alpha ontwerp van de bitlair elektronica market 1
31 dec 2016 15:35 Encryption for camera's.pdf (bestand) 1,34 MB PDF of the study I did into encryption of camera footage 1